수리 전문가 - 스페셜리스트
'반드시' 고쳐야만 하는 기판(PCB)입니까? 상원산전의 기판(PCB)수리가 해답입니다.
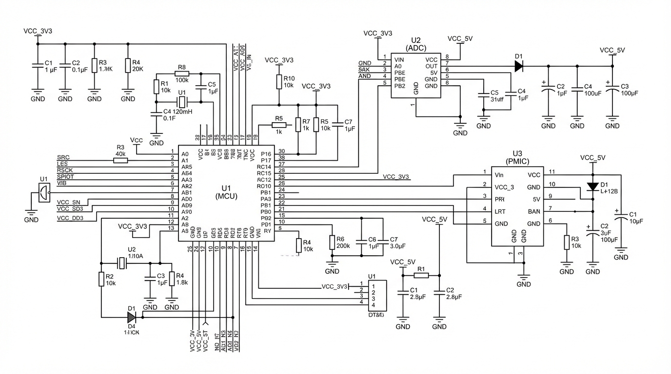
단순한 부품 교체가 아닙니다. 원형이 보존된 기판이라면 회로의 흐름을 역추적합니다.
오래된 기판(PCB)을 새롭게 재설계하여 되살려 드립니다.
단종된 기판에 새로운 수명을 부여하는 진짜 기술을 만나보십시오.
'반드시' 고쳐야만 하는 기판(PCB)입니까? 상원산전의 기판(PCB)수리가 해답입니다.
단순한 부품 교체가 아닙니다. 원형이 보존된 기판이라면 회로의 흐름을 역추적합니다.
오래된 기판(PCB)을 새롭게 재설계하여 되살려 드립니다.
단종된 기판에 새로운 수명을 부여하는 진짜 기술을 만나보십시오.